FEATURED IN















Purenectarz™ Ashwagandha Capsules
How to use
Take 1-2 capsules daily with a glass of water. For best results, take after meals or as recommended by a healthcare professional. Use consistently for optimal benefits.
Ingredients
Organic Ashwagandha, Organic Black Pepper, Pullualan capsules.
Shipping & returns
US Shipping takes anywhere from 2-7 days to deliver depending on where you live.
With our 30 Day Risk Free Trial, you can return your Wonder Spark for a full refund if you're not satisfied with your purchase.

Before / After



YOUR JOURNEY TO WELLNESS STARTS HERE
What our customers are saying:

Jacqueline H.
I used to hit a slump every afternoon, either I’d crave sweets or feel totally drained. Since I’ve been taking Purenectarz Ashwagandha, I feel more balanced throughout the day. No more crashes, no more unnecessary snacking.

Megan T.
I was going through a tough time, and a friend recommended Ashwagandha. It really helped me feel more emotionally stable and grounded.

Angela M.
Falling asleep used to be a nightmare for me. I’d lie awake for hours unable to switch off. Now I fall asleep within minutes and wake up feeling refreshed.

Sarah R.
I used to be awake for hours at night. Since I started taking Purenectarz Ashwagandha, I fall asleep much faster and stay asleep through the night. I wake up refreshed, something I haven’t felt in years!

Kristin L.
Stress used to completely throw off my digestion and mood. After a few weeks with this supplement, I feel balanced again, physically and mentally.

Anna B.
I tried so many things for my inner restlessness, but this is the first natural solution that truly helps. I feel calmer, more balanced, and back in control.
Take a deep breath. Feel the calm set in.
Complete your daily ritual. Sip, breathe, reset.
Feel grounded, clear, and in control.
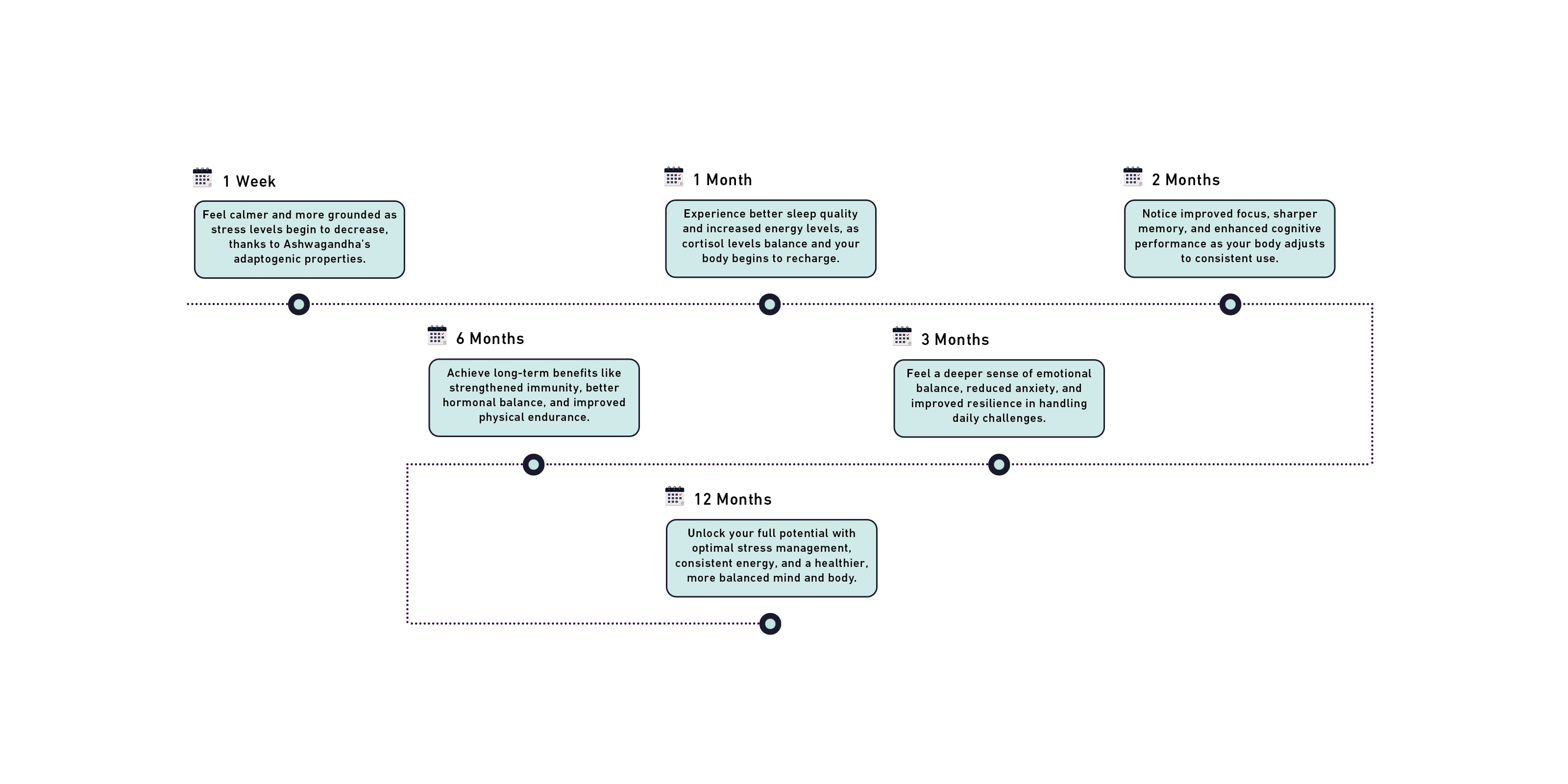
WHAT SHOULD I EXPECT FROM CONSISTENT USE OF PURENECTARZ?

TIMELESS WISDOM FOR MODERN BALANCE
Ashwagandha, a key adaptogen in Ayurvedic medicine, has been cherished for centuries to promote balance, resilience, and strength. In today’s fast-paced world, processed foods and sleepless nights have taken a toll. It’s time to rediscover the enduring remedies that have supported well-being for generations.
JOIN PURENECTARZ
How Our Ancestors Thrived with Ashwagandha
For over 3,000 years, Ashwagandha has been a cornerstone of Ayurvedic medicine. Ancient communities carefully cultivated its roots, drying and grinding them into tonics to restore balance and vitality.
Used to relieve stress, boost energy, and strengthen immunity, it was a trusted remedy for warriors, scholars, and families alike. Today, we honor this tradition by bringing its timeless benefits into modern wellness.
JOIN PURENECTARZ
WHY MODERN SOLUTIONS FALL SHORT
The health industry relies on quick fixes—synthetic vitamins, trendy powders, or pharmaceuticals that mask symptoms but rarely address the root causes of stress, anxiety, or fatigue. Big pharma profits from symptom management, while processed food keeps us stuck in cycles of dependence. Most synthetic supplements barely absorb, leaving you drained and in the same loop.
FAQ
How soon will I see results?
Most users notice improvements in stress and sleep within 2-3 weeks of consistent use. Results may vary depending on individual needs.
Is this product safe?
Yes! Our formula is made with 100% natural ingredients, but we recommend consulting a healthcare provider if you’re pregnant, nursing, or taking medication.
Will this make me drowsy during the day?
No, Ashwagandha supports natural relaxation without causing daytime drowsiness. You’ll feel calm yet focused.
Can I take it with other supplements?
Yes, but consult your doctor to ensure compatibility with your specific regimen.
How is this better than other brands?
Our formula uses organic Ashwagandha with black pepper for superior absorption, is free from additives, and is rigorously tested for quality.
Do you ship overseas?
Yes, we ship all over the world. Shipping costs will apply, and will be added at checkout. We run discounts and promotions all year, so stay tuned for exclusive deals.
How long will it take to get my orders?
It depends on where you are. Orders processed here will take 5-7 business days to arrive. Overseas deliveries can take anywhere from 7-16 days. Delivery details will be provided in your confirmation email.










